TX4152可实现高达3.5A的连续输出电流,,,并具有优 异的负载和线路调节能力。。。开关频率可根据电阻值 进行调整,,,同步架构为高效设计提供了保障。。电流 模式操作可提供快速的瞬态响应并简化环路稳定。。 TX4152集成了软启动和过温保护电路、、、输出短路保 护、、限流保护等功能,,,,提高了系统可靠性。。。。

TX4152需要最少数量的标准外围部件。。。 
TX4152芯片采样行业标准的SOP-14封装

◇ 宽输入电压范围:8V至60V

◇ 高达96%
◇ 可编程开关频率
◇ 可编程电流限制
◇ 热关机
◇ 300微安待机电流
◇ 封装为SOP-14

* 汽车系统

* 工艺自动化与电机控制

* 电动汽车

* 车辆配件

* 跟踪器

* 恒功率电源

* 太阳能电力设备

 

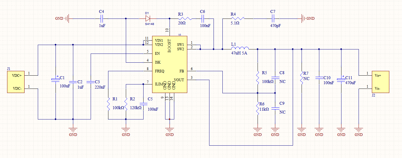
原理图:

注意:EN脚低于0.3V,,,关断

          EN脚悬空,,使能

          C3电容贴片,,,输出短路保护为打嗝保护,,

          C3电容取消,,输出短路保护动作为输入端恒功率输出

DEMO PCB:

 

        

站点地图