简述:
TX6210B是一款内置60V功率NMOS高效率、、高精度的升压型LED恒流驱动芯片。。
IC采用固定关断时间的控制方式,,关断时间可通过外部电容进行调节,,,工作频率可根据用户要求而改变。。
它通过调节外置的电流采样电阻,,,能控制高亮度LED灯的驱动电流,,,,使LED灯亮度达到预期恒定亮度。。。
在EN端加PWM信号,,,,还可以进行LED灯调光。。。。
芯片内部还集成了VDD稳压管,,,软启动以及过温保护电路,,减少外围元件并提高系统可靠性。。。
芯片采用ESOP8封装,,散热片内置接SW脚。。。
封装:
输入电压 :2.5V - 60V
输出电压 :> Vi + 1V
输入电流 :≤2A
静态电流 :200uA
开关频率:固定 / 频率可调
驱动方式:内置MOS
使能 / FB脚调光
封装:ESOP-8
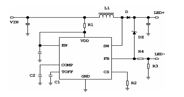
典型应用:
DEMO PCB: